• Inicio
  • Nosotros
    • ¿Quienes Somos?
    • Mision y Vision
    • Politicas
    • Sedes
    • Nuestro Equipo
    • Estructura Organizacional
    • Estados Financieros
    • Politicas Ambientales
    • Reglamento Interno
  • Servicios
  • Noticias
  • Atención al Usuario
    • Derechos y Deberes
    • Petición, Quejas, Reclamos o Sugerencias (PQRS)
    • Trabaje con nosotros
  • Contactanos

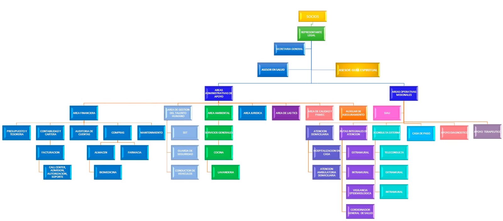
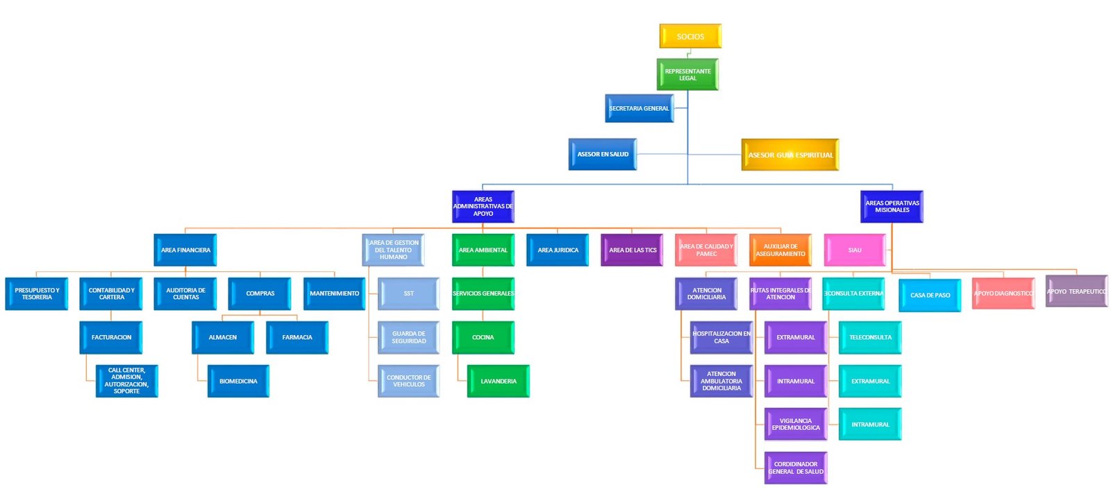
Estructura Organizacional

  • Inicio
  • Nosotros
  • Estructura Organizacional

Makushama IPS

Institución prestadora de Servicios De Salud, de carácter privada, creada el 25 de septiembre de 2018 y registrada bajo matricula 147133, con sede en el Municipio de San Juan del Cesar y sede en Riohacha la Guajira, dedicada a la prestación de servicios de salud.

Dirección
Calle 7 # 6 - 16, San Juan del Cesar
Teléfono
316 895 6928
E-mail
notificaciones@makushama.com

CONTÁCTENOS

Acceso Especiales

  • Acceso Email
  • Acceso CMS

©  Makushama IPS. Todos los derechos reservados. Política de privacidad